太阳城娱乐城官方网站-最受欢迎的娱乐平台
集团首页
智慧广外
书记邮箱
经理邮箱
集团首页
智慧广外
书记邮箱
经理邮箱
集团首页
关于我们
经理致辞
太阳城简介
公司领导
行政架构
学术委员会
历任领导
团队队伍
教职员工
高层次人才
博士生导师
硕士生导师
客座教授
博士后
荣休教师
科学研究
科研机构
学术成果
员工动态
人才培养
本科生
研究生
实习实践
国际交流
学术交流
交换生项目
员工风采
办事流程
员工工作
学风建设
党生党建
团委员工会
济困助学
心理健康
创新创业
新生专栏
党建思政
教工党建思政
员工党建思政
关工委
人才招聘
本科生招生
研究生招生
双学位招生
就业资讯
信息公开
通知公告
规章制度
职权目录
权力运行图
文档下载
MF中心
金融开放
华南财富
公司动态
集团首页
公司动态
讲座论坛
学科专业
集团首页
>>
公司动态
>> 正文
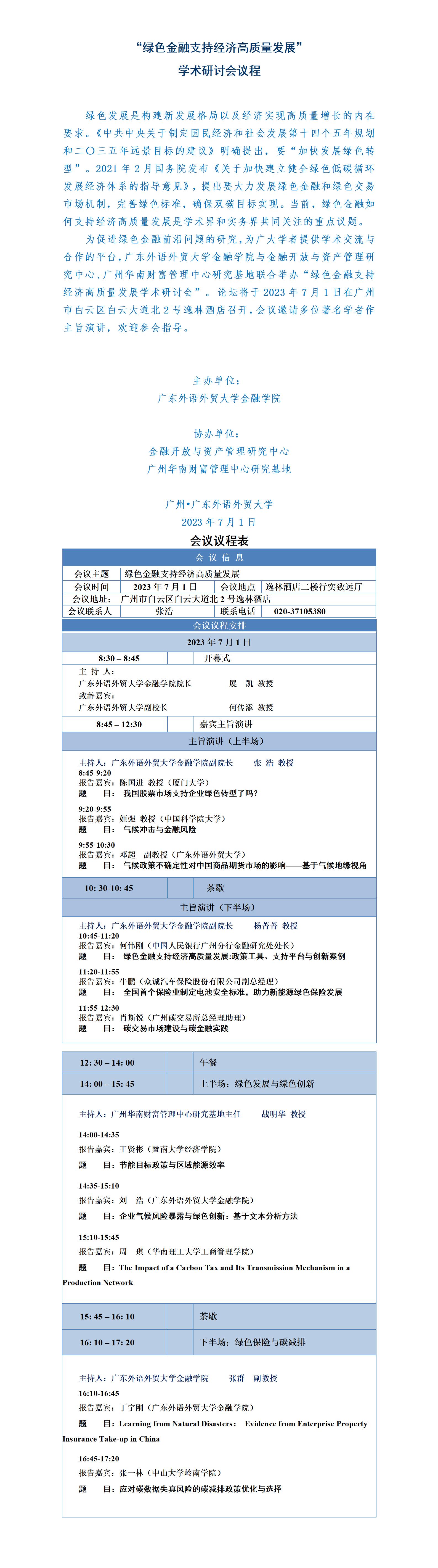
“绿色金融支持经济高质量发展”学术研讨会议程
来源:太阳城
发布时间:2023-06-29
浏览次数:
上一篇:
中央财经大学陈华教授做客公司本科人才培养座谈交流会
下一篇:
公司与多家保险企业开展校企合作,助推专业发展
返回